重庆石油天然气交易中心欢迎您!
2022-07-06 星期三
登录交易系统
|
能源大数据中心
|
English
重庆石油天然气交易中心
网站导航
不能为空
首页
南滨观察
南滨观察
交易信息
成交信息
交易公告
中石油液厂原料气现货价格FGS(CNPC)
价格与指数
区域液化天然气价格
川渝液化天然气价格(CYLNG)
内蒙古液化天然气价格(NMLNG)
广东液化天然气价格(GDLNG)
黑龙江液化天然气价格(HLLNG)
液厂原料气现货价格
川渝管道气综合价格
天然气现货价格
区域LNG厂站价格
LNG厂站价格
价格采集
新闻动态
行业新闻
公司新闻
政策指南
会员服务
入会指南
制度与规则
油气基础信息
运力服务
关于我们
中心概况
董事长致辞
免责声明
联系我们
首页
新闻动态
行业新闻
738
0
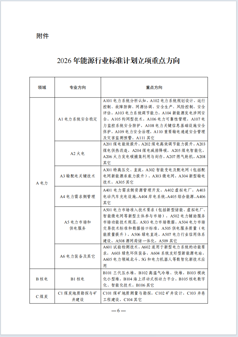
国家能源局综合司关于印发《2026年能源行业标准计划立项指南》的通知
来源:国家能源局
发布时间:2026-03-24
国家能源局综合司关于印发《2026年能源行业标准计划立项指南》的通知
附件:
2026年能源行业标准计划立项指南
738
0
相关推荐
2026-05-29
国家发展改革委组织召开视频会议 安排部署全国迎峰度夏能源保供工作
2026-05-29
全球原油市场风险攀升 天然气价格或将走高
2026-05-29
国际能源署:预计石油投资将连续第三年下降 2026年跌破5000亿美元
2026-05-28
《2025年油气行业发展报告》在伦敦发布
2026-05-28
20年,中国与土库曼斯坦的天然气合作如何
重庆石油天然气交易中心
重庆能源大数据中心
◆
服务热线
023-62454200
◆