重庆石油天然气交易中心欢迎您!
2022-07-06 星期三
登录交易系统
|
能源大数据中心
|
English
重庆石油天然气交易中心
网站导航
不能为空
首页
南滨观察
南滨观察
交易信息
成交信息
交易公告
中石油液厂原料气现货价格FGS(CNPC)
价格与指数
区域液化天然气价格
川渝液化天然气价格(CYLNG)
内蒙古液化天然气价格(NMLNG)
广东液化天然气价格(GDLNG)
黑龙江液化天然气价格(HLLNG)
液厂原料气现货价格
川渝管道气综合价格
天然气现货价格
区域LNG厂站价格
LNG厂站价格
价格采集
新闻动态
行业新闻
公司新闻
政策指南
会员服务
入会指南
制度与规则
油气基础信息
运力服务
关于我们
中心概况
董事长致辞
免责声明
联系我们
首页
交易信息
交易公告
交易信息
成交信息
交易公告
中石油液厂原料气现货价格FGS(CNPC)
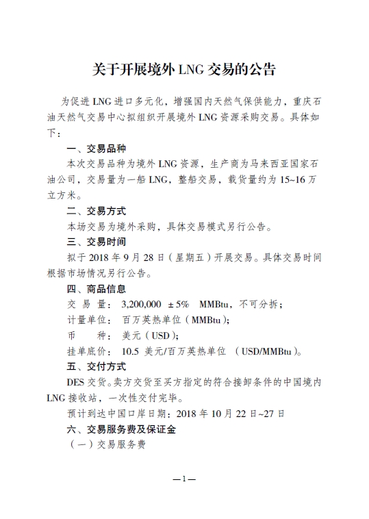
【2018年第16号】关于开展境外LNG交易的公告
发布时间:2018-09-23
附件:
参与交易确认函.docx
关于指定执行单位的函.docx
重庆石油天然气交易中心
重庆能源大数据中心
◆
服务热线
023-62454200
◆